九游(NineGame)体育·官方网站-九游连接体育未来

九游官网入口:完美世界中高级任务出现的条件是什么 怎么提高刷出几率-九游体育科技股份有限公司

九游官网入口:完美世界中高级任务出现的条件是什么 怎么提高刷出几率

发布时间:2026-04-20 21:07:00| 浏览次数:

  九游体育完美世界作为一款深受玩家喜爱的在线游戏,拥有丰富的游戏世界和复杂的任务系统。中高级任务不仅给玩家带来挑战和成就感,还常常伴随着丰厚的奖励。但许多玩家对于触发这些任务的条件和如何提高其出现几率感到困惑。本文将详细介绍完美世界中高级任务的出现条件以及提高任务刷新几率的方法,帮助玩家更有效率地享受游戏。

  中高级任务的出现,通常与玩家当前的游戏进度和角色等级息息相关。大多数中高级任务会设置一个特定的等级门槛,只有当玩家的角色等级达到该门槛时,才有可能触发这些任务。完成某些前置任务或任务链也是解锁更高级任务的必要条件之一。

  游戏内设置有任务完成度系统,这通常要求玩家完成一定数量的低级任务,才能开启更高级的任务。持续地完成接收到的低级任务,是逐步解锁中高级任务的有效手段。

  某些中高级任务与特定的游戏地图或剧情进度有关。玩家可能需要探索特定的地图区域或达到某个剧情节点,才能触发新的中高级任务。这要求玩家在游戏过程中关注地图任务提示和剧情发展。

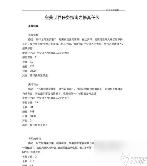
九游官网入口:完美世界中高级任务出现的条件是什么 怎么提高刷出几率(图1)

  游戏内任务的刷新往往与玩家的活跃时间有关。通常情况下,每天游戏内的特定时间段,中高级任务的出现几率会有所提高。玩家应密切关注游戏内的活动通知或官方公告,以获取这些信息。

  在完美世界中,与其他玩家的互动有时也会触发新的任务。加入公会或积极参与公会活动,可以增加与其他玩家交流的机会,从而提高触发中高级任务的几率。

九游官网入口:完美世界中高级任务出现的条件是什么 怎么提高刷出几率(图2)

  游戏中有许多成就任务,完成这些成就任务往往能解锁新的中高级任务。玩家应关注成就系统,努力达成这些成就,以增加任务刷新的几率。

  完美世界的玩家社区会分享各种任务触发的技巧和经验,利用这些资源可以帮助玩家更快地找到触发中高级任务的方法。游戏中的任务日志、任务提示等都是提高任务刷新几率的重要工具。

九游官网入口:完美世界中高级任务出现的条件是什么 怎么提高刷出几率(图3)

  有时候,游戏开发者会根据玩家的反馈调整任务机制。玩家可以通过游戏内反馈系统,积极向游戏开发者提供自己的经验和建议,这不仅能够改善游戏体验,有时还能间接影响任务的刷新机制。

  持续参与游戏活动是提高中高级任务出现几率的关键。保持日常的游戏参与度,不仅有助于了解游戏更新和动态,也更易于触发游戏中的各种任务。

  综合以上,完美世界中高级任务的出现条件及提高刷出几率主要取决于玩家的角色等级、任务完成度、地图和剧情的探索,以及活跃时间等因素。通过遵循上述方法,玩家可以有效提高中高级任务出现的几率,从而更深入地体验游戏世界,并享受游戏带来的乐趣和成就感。

TOP